38改
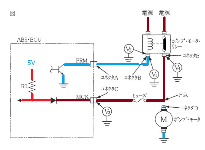
ABS警告灯が点灯したため,ダイアグノーシス・コードを点検したところ,下表のダイアグノーシス・コード52を表示したので,ポンプ・モータ・リレーON条件で図に示す回路の電圧を測定した。測定結果に関する記述として,適切なものは次のうちどれか。ただし,重複故障はないものとする。

|
(1)V1に電圧があり,コネクタAを外したときV1に電圧があったので,原因はコネクタA~コネクタB間の配線の断線でECUは正常と判断した。 |
|
(2)V2に電圧がなく,コネクタBを外してV2に電圧がなかったので,原因はECU不良と判断した。 |
|
(3)V3に電圧がなく,V4に電圧があり,ヒューズが溶断していたので,原因はコネクタC~ヒューズ間の配線の短絡(地絡)と判断した。 |
|
(4)ポンプ・モータ・リレーの作動に異常がなく,V4に電圧があったので,原因はF点~コネクタD間の配線に断線があると判断した。 |
解く

ポンプ・モータ・リレーON

(1)V1に電圧があり,コネクタAを外したときV1に電圧があったので,原因はコネクタA~コネクタB間の配線の断線でECUは正常と判断した。
不適切
ECUは正常と判断できない。

(2)V2に電圧がなく,コネクタBを外してV2に電圧がなかったので,原因はECU不良と判断した。
不適切
ポンプ・モータ・リレーより上流

(3)V3に電圧がなく,V4に電圧があり,ヒューズが溶断していたので,原因はコネクタC~ヒューズ間の配線の短絡(地絡)と判断した。
適切

(4)ポンプ・モータ・リレーの作動に異常がなく,V4に電圧があったので,原因はF点~コネクタD間の配線に断線があると判断した。
不適切
原因はF点~コネクタD間の配線に断線=52は出ない

原因はF点~コネクタE間の配線に断線=52は出る。

よって答えは(3)